스프린트
-
JIRA 처음 사용하기(3)PM을 부탁해/JIRA (따라하기) 2020. 6. 14. 15:39
지난 포스팅 JIRA 처음 사용하기(2)에서 보드 필터를 셋팅하는 방법에 대해서 살펴보았습니다. 이번 포스팅에서는 다음 스프린트를 시작하고 기존 스프린트를 종료하는 방법, 이슈를 검색(스프린트 필터로)하는 방법을 살펴보려고 합니다. 사실 이 부분도 생각보다 되게 간단합니다. 몇 번 뚝딱 뚝딱 클릭해보면 금방 확인할 수 있는 방법들입니다. 스프린트 만들기 스프린트 완료하기 이슈 검색하기 1. 스프린트 만들기 기존에 진행 중인 프로젝트에서 "백로그" 메뉴로 이동합니다. "스프린트 만들기" 버튼을 클릭합니다. 프로젝트 + 스프린트2가 바로 생성되네요. 너무 쉽죠? ㅎㅎ 활성 스프린트 보드로 이동하여 기존에 등록된 이슈 중의 일부를 "완료"로 이동합니다. 스웜레인이 이슈의 상태(status)와 연결되어 있기 때..
-
JIRA 처음 사용하기(2)PM을 부탁해/JIRA (따라하기) 2020. 4. 26. 18:02
지난 포스팅 JIRA 처음 사용하기에서 아틀라시안에 가입하여 지라와 컨플루언스 조합을 사용하는 것에 대해서 살펴보았습니다. 이번 포스팅에서는 보드 필터를 셋팅하는 방법을 살펴보려고 합니다. 사실 이 부분도 생각보다 되게 간단합니다. 제일 많이 사용하고 간단한 3가지 정도만 살펴보겠습니다. (사실 더 많지만 제가 사용을 잘 안해서 생략합니다.) 보드 설정 열 관리 스웜레인 빠른 필터 활성 스프린트에서 우측 상단에 "보드 설정"을 클릭합니다. 좌측에 추가 메뉴들이 많이 있습니다. 이번 포스팅에서는 그 중에 열 관리 / 스웜레인 / 빠른 필터 부분만 살펴볼 예정입니다. 1. 열 관리 열을 상태와 1:1로 사용하는 경우가 있고 경우에 따라서 열과 상태를 1:N으로 사용하는 경우도 있습니다.그래서 JIRA 보드에..
-
JIRA 처음 사용하기PM을 부탁해/JIRA (따라하기) 2020. 4. 12. 15:08
프로덕트를 개발하는 팀(스프린트팀)이 가장 많이 사용하는 도구인 JIRA에 대해서 소개해보려고 합니다. 사용하는 팀마다 매우 다양한 방법으로 JIRA를 사용하고 있기 때문에 딱 한 가지 정답이 있는 것은 아닐 것 같고요. 기본적인 작동방법만 익히고 그 다음에는 스프린트팀에서 유연하게 적용하는 것이 좋을 것 같아요. 이번 포스팅에서는 JIRA를 처음 사용하는 분들을 위한 최소한의 사용 방법을 한 번 작성해보았습니다. (칸반과 스프린트 중에 스프린트를 기준으로 작성했어요.) 일단 아틀라시안 사이트에서 가입하고 JIRA와 Confluence 조합을 사용해서 케이스를 만들어 보았습니다. 실제로 이 조합을 가장 많이 사용하기 때문에 10명 이하의 조직에서는 굉장히 유용할 것 같아요. 물론 11명 부터는 생각보다 ..
-
스프린트가 잘 안되는 이유 (2)PM을 부탁해 2019. 12. 15. 19:36
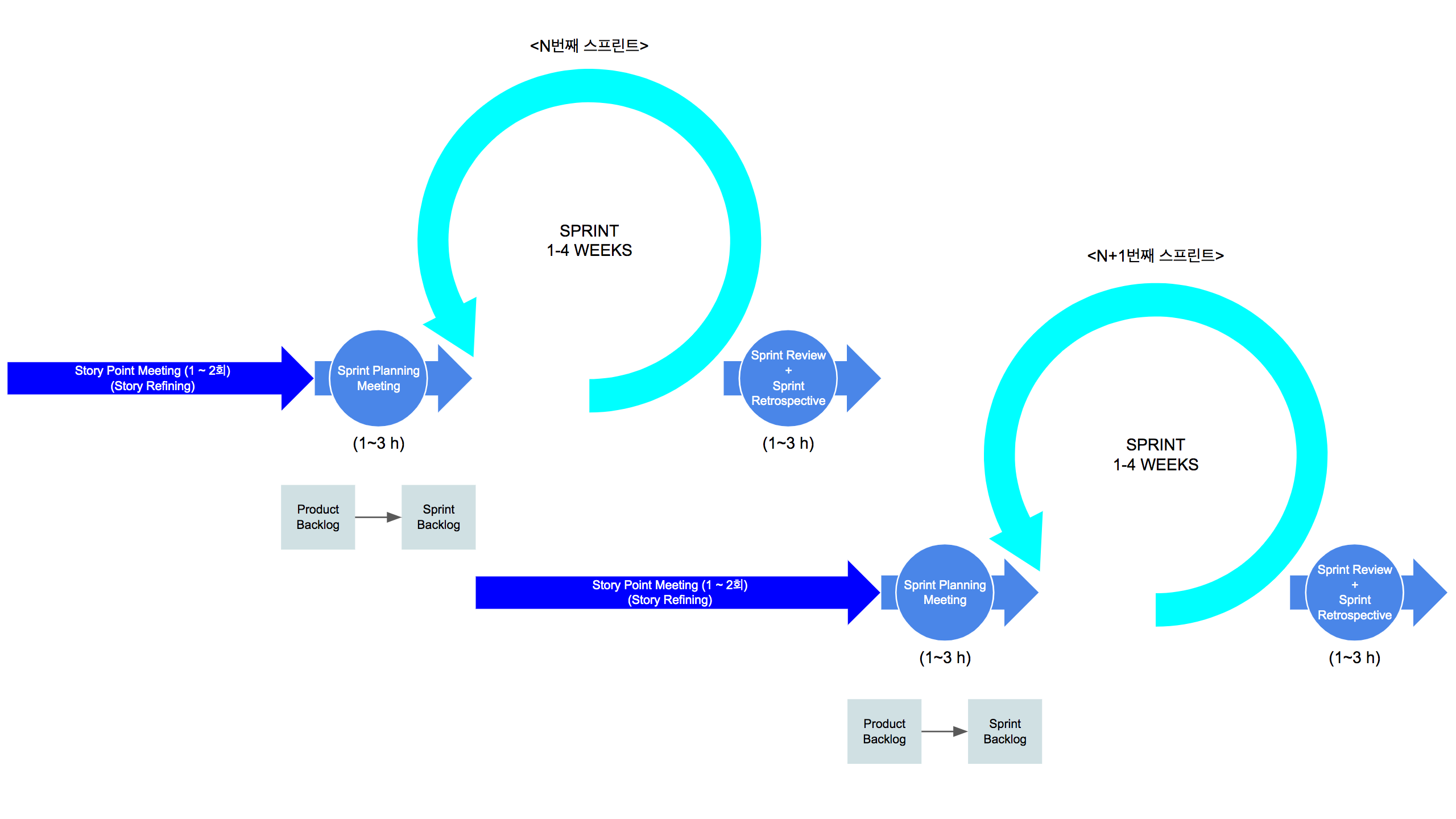
지난 포스팅에서 애자일 / 스크럼 / 스프린트에 대한 이야기를 해보았고 스프린트가 잘 안되는 이유(1)에 대해서 이야기를 해보았습니다. 오늘도 스프린트가 잘 안되는 이유(2)에 대해서 소개해보려고 합니다. 스프린트를 진행하다 보면 계획 회의 때 제품 백로그 -> 스프린트 백로그 옮기게 되는데요. 사실 이때 제품 백로그에서 스프린트 백로그로 옮길 수 있는 조건은 최초 추정을 한 제품 백로그여야 한다는 점입니다. 그런데 인터넷에서 검색하다 보면 "How to estimate story points"에 대한 글은 많지만 “When to estimate story points”가 별로 없어요. 그래서 저도 스토리 포인트 미팅은 언제 해야되지? 라는 의문을 갖게 되었는데요. 음… 결국 스토리 포인트 미팅은 정해진..
-
스프린트가 잘 안되는 이유 (1)PM을 부탁해 2019. 12. 8. 22:14
지난 포스팅에서 애자일 / 스크럼 / 스프린트에 대한 이야기를 해보았는데요. 사실 실제로 해보면 잘 되는 느낌보다는 잘 안되는 느낌이 훨씬 더 강합니다. 음... 잘 안되는 이유는 너무 많지만 오늘은 그 중에서 추정에 대한 이야기를 해보려고 합니다. 스프린트를 회고하다 보면 - 최초 추정이 잘 안되어서 실제로 업무를 끝내는데 시간이 오래 걸렸다. - 그래서 끝내기로 했던 작업을 많이 못 끝냈다. - 그래서 야근을 했다. - 하지만 결국 못 끝냈다. 등등의 내용을 많이 듣게 되는데요. 지금 남기는 글이 정답은 아니지만 왜 이러한 결과가 나왔는지 생각해보면 (이건 개인적인 생각과 의견입니다.) 최초에 추정이 제대로 안되었기 때문인 것 같아요. 그러면 최초에 추정을 제대로 하려면 어떻게 해야 할까요? 일단 추..
-
애자일(Agile)과 스크럼(Scrum)과 지라(JIRA) 이야기PM을 부탁해 2019. 12. 1. 17:05
오늘은 애자일(Agile), 스크럼(Scrum), 지라(JIRA)에 대해서 이야기해보려고 합니다. "애자일을 적용하여 개발하자!", "스크럼 프로세스를 통해서 개발하자!" 을 외치면서 진정 우리가 이렇게 일하고 있는가? 돌이켜 보게 되었는데요. 이번 기회에 애자일과 스크럼에 대해서 정확하게 이해하려고 노력하였으나 생각보다 잘 정리된 내용을 찾지 못해서 여러가지 자료들을 종합하여 현재 제 수준에서 정리해보았습니다. 아래 내용의 많은 부분은 다른 훌륭한 분들의 생각 중에 제가 동의하는 내용을 가지고 왔습니다. (최대한 출처를 남겼는데요. 혹시 실제와 다르거나 잘못된 점이 있거나 문제가 된다면 알려주세요. ^^;) 애자일 소프트웨어 개발 용어 이해하기 (지라 기반으로 용어 소개) 애자일(Agile)에 대해서는..