스프린트 계획미팅
-
스프린트가 잘 안되는 이유 (2)PM을 부탁해 2019. 12. 15. 19:36
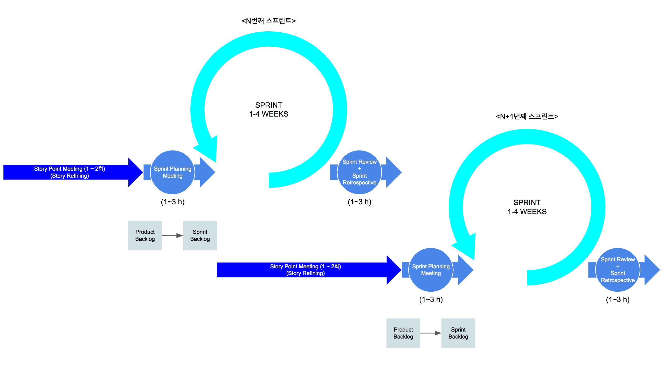
지난 포스팅에서 애자일 / 스크럼 / 스프린트에 대한 이야기를 해보았고 스프린트가 잘 안되는 이유(1)에 대해서 이야기를 해보았습니다. 오늘도 스프린트가 잘 안되는 이유(2)에 대해서 소개해보려고 합니다. 스프린트를 진행하다 보면 계획 회의 때 제품 백로그 -> 스프린트 백로그 옮기게 되는데요. 사실 이때 제품 백로그에서 스프린트 백로그로 옮길 수 있는 조건은 최초 추정을 한 제품 백로그여야 한다는 점입니다. 그런데 인터넷에서 검색하다 보면 "How to estimate story points"에 대한 글은 많지만 “When to estimate story points”가 별로 없어요. 그래서 저도 스토리 포인트 미팅은 언제 해야되지? 라는 의문을 갖게 되었는데요. 음… 결국 스토리 포인트 미팅은 정해진..